Back
Open Menu
Search
Language
English
Türkçe
Corporate
Information Society Services
KVKK Policy
About Us
Vision & Mission
Our Team
Facilities
Services
New Building
References
Ship Conversion & Repair
QA - QC
HSE
News
Virtuals Tours
Videos & Virtual Tours
Photo Gallery
3D Yard Layout
Contact
Contact Us
What are you looking for?
Aramak için Enter tuşuna veya kapatmak için ESC tuşuna basın
Tell us what you want
It is a long established fact that a reader will be distracted by the readable content of a page when looking at its layout.
Send
Sending...
Successfully Sent.
Sending is incorrect!
Something went wrong!
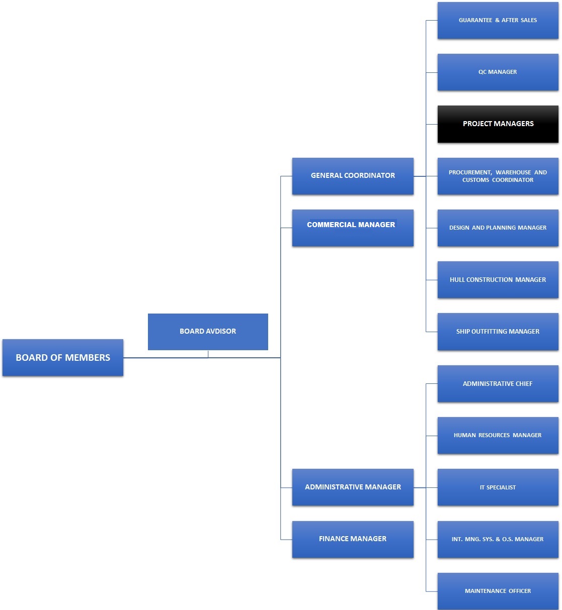
Our Team
Corporate
Our Team
Our Team
Vision & Mission